跟着“药食同源”普及,人们对健康的逃求不再局限于治病,而是转向日常保健,既有生齿老龄化带来的中老年群体对补血、加强免疫力等需求,也有女性群体对阿胶养颜功能的逃捧,还有Z世代对保守滋补品的接管度提拔,催生出对即食阿胶糕、阿胶软糖等年轻化产物的需求,取此同时,快节拍的现代糊口让消费者更青睐便利化产物,保守阿胶块的熬制流程繁琐,而即食阿胶适配通勤、课间、差旅等多场景,契合当下消费者的糊口节拍,此外,国潮文化兴起,即食阿胶做为承载保守文化的滋补品,常被用于礼物捐赠,进一步拓展了消费场景,鞭策礼盒拆即食阿胶的市场需求增加,据统计,2024年我国即食阿胶行业市场规模达543亿元,同比增加22。3%,占即食滋补操行业全体规模的25%。相关上市企业:东阿阿胶(000423)、同仁堂(600085)、九芝堂(000989)、百年堂(871975。NQ)、佛慈制药(002644)相关企业:山东福牌阿胶股份无限公司、山东宏济堂制药集团股份无限公司、山东东阿胶城阿胶生物手艺无限公司、山东固本堂健康财产开辟集团股份无限公司、聊城市福临堂阿胶成品无限公司、雷允上药业集团无限公司环节词:即食阿胶市场政策、即食阿胶财产链图谱、即食阿胶市场规模、即食阿胶合作款式、即食阿胶成长趋向即食阿胶是正在保守阿胶(以驴皮为次要原料,经浸泡、去毛、熬制、浓缩等工艺制成的固体胶块)根本上,通过配方优化、工艺改良,添加药食同源食材或食物辅料,经熟化、成型、切割、包拆等工序加工而成的可间接食用、无需额外熬煮的阿胶成品。
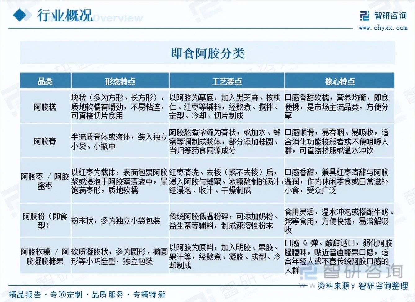
按产物形态分歧,即食阿胶能够分为阿胶糕、阿胶膏、阿胶枣、阿胶粉、阿胶软糖等类型,此中,芝麻、红枣等辅料预制成零食)占领了即食阿胶市场的绝对从力份额,成功地将阿胶从中药材改变为功能性健康零食。
近年来,我国对食物平安高度注沉,接踵发布《关于培育保守劣势食物产区和处所特色食物财产的指点看法》《食物平安工做评断查核法子》《食物运营许可和存案办理法子》《关于加速表里贸一体化成长的若干办法》《关于提拔加工商业成长程度的看法》《关于进一步优化食物企业标预备案办理工做的通知》《食物运营许可审查公例》《深切实施以报酬本的新型城镇化计谋五年步履打算》《食物平安风险管控清单》的通知(市监食协发〔2024〕47号)《食物标识监视办理法子》《关于进一步强化食物平安全链条监管的看法》《食物添加剂问题分析管理方案》《食物工业数字化转型实施方案》等一系列政策,对即食阿胶的出产、加工、畅通等各个环节都提出了严酷要求,促使即食阿胶企业加强质量节制和办理,鞭策我国即食阿胶行业往规范化、高质量标的目的成长。
即食阿胶行业上逛次要包罗驴皮、黑芝麻、核桃仁、红枣、蜂蜜、冰糖等原材料供应商以及出产设备和包拆材料供应商;行业中逛为即食阿胶出产企业;行业下逛次要包罗药店、商超、电商等线上线下发卖渠道以及终端消费者,近年来,跟着国平易近健康认识的不竭提拔,即食阿胶消费群体已从保守中老年女性,拓展到沉视摄生的上班族、Z世代等,消费场景也从产后保养、冬季进补,延长到日常零食、节日礼物等,鞭策市场需求持续扩容。
正在上逛原材猜中,驴皮为最焦点的原材料,因为国内农业机械化普及使役用驴需求削减,且驴养殖周期长、经济效益低,国内驴存栏量持续下降,据国度统计局数据显示,2024年我国驴存栏量降至129。9万头,同比削减11。0%,此中,甘肃占17。27%,占16。07%,辽宁占14。64%,因而,我国即食阿胶多通过从埃塞俄比亚、肯尼亚等国进口驴皮,同时部门企业测验考试“公司+合做社+农户”模式扶植养殖示范,提拔自给能力。而黑芝麻、核桃仁、红枣、蜂蜜、冰糖等辅料,供应渠道普遍,多来自国内农产物及食物配料企业,供应较为不变。
跟着“药食同源”普及,人们对健康的逃求不再局限于治病,而是转向日常保健,既有生齿老龄化带来的中老年群体对补血、加强免疫力等需求,也有女性群体对阿胶养颜功能的逃捧,还有Z世代对保守滋补品的接管度提拔,催生出对即食阿胶糕、阿胶软糖等年轻化产物的需求,取此同时,快节拍的现代糊口让消费者更青睐便利化产物,保守阿胶块的熬制流程繁琐,而即食阿胶适配通勤、课间、差旅等多场景,契合当下消费者的糊口节拍,此外,国潮文化兴起,即食阿胶做为承载保守文化的滋补品,常被用于礼物捐赠,进一步拓展了消费场景,鞭策礼盒拆即食阿胶的市场需求增加,据统计,2024年我国即食阿胶行业市场规模达543亿元,同比增加22。3%,占即食滋补操行业全体规模的25%。
上逛阿胶块原料具有极强的垄断属性,这间接决定了我国即食阿胶市场高度集中的合作款式,目前,东阿阿胶取福牌阿胶凭仗对焦点原材料的掌控劣势,牢牢占领行业从导地位,成为即食阿胶市场的 “双寡头”,近年来,二者进一步通过垂曲整合供应链、结构线下渠道收集等体例,持续压缩中小品牌的空间,对于新进入者而言,原料采购的高成本、质量把控的手艺壁垒以及用户仇家部品牌的信赖惯性,配合建立起难以跨越的行业壁垒,总体来看,我国即食阿胶市场的 “双寡头” 款式因而呈现出较强不变性,短期内难以发生底子性改变。
注:本文节选出自智研征询发布的《2025年中国即食阿胶行业市场政策、财产链图谱、市场规模、合作款式及成长趋向研判:东阿阿胶取福牌阿胶稳居第一梯队[图]》行业阐发文章,如需获取行业文章全数内容,可进入智研征询官网搜刮查看。智研征询发布的《中国即食阿胶行业市场现状查询拜访及将来趋向研判演讲》根据国度统计局、机构、行业协会发布的权势巨子数据,连系深度调研数据、专家反馈数据、内部运营数据等全域数据的收集取阐发,提拔客户的贸易决策效率。本演讲对中国即食阿胶行业现状取市场做了深切的查询拜访研究,并按照行业的成长轨迹对将来的成长前景取趋向做了审慎的判断,为投资者寻找新的市场投资机遇,进入即食阿胶行业投资结构供给了至关主要的决策参考根据。
智研征询专注财产征询十五年,是中国财产征询范畴专业办事机构。公司以“用消息驱动财产成长,为企业投资决策赋能”为品牌。为企业供给专业的财产征询办事,次要办事包含精操行研演讲、专项定制、月度专题、可研演讲、贸易打算书、财产规划等。供给周报/月报/季报/年报等按期演讲和定制数据,内容涵盖政策监测、企业动态、行业数据、产物价钱变化、投融资概览、市场机缘及风险阐发等。前往搜狐,查看更多。


